三家龙头纸企宣布停机计划,预计2026年初减产约27万吨包装纸
本周,玖龙、理文和山鹰陆续宣布2026年1-2月检修计划。根据目前已经发布的停机通知,预计减产约27万吨包装纸,其中绝大多数为箱板瓦楞纸。
山鹰国际国内7大基地共12台箱板瓦楞纸机将在1月1-13日期间轮停5-10天,按照设计产能计算,预计削减市场供应约10.8万吨。

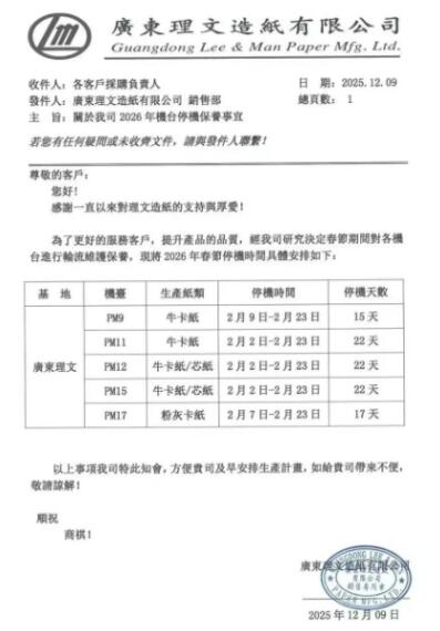
在广东理文,5台纸机将在2月停机15-22天,预计减产箱板瓦楞纸9.3万吨和3万吨灰底白板纸。该基地还有一台箱板瓦楞纸机PM7.并未出现在此次停机计划中。

玖龙纸业泉州基地的PM36将从1月18日停机至2月1日,预计减产箱板纸1.3万吨。此外,玖龙北海基地的PM48将在1月底减产约2.6万吨箱板纸。






